Medical Clearance

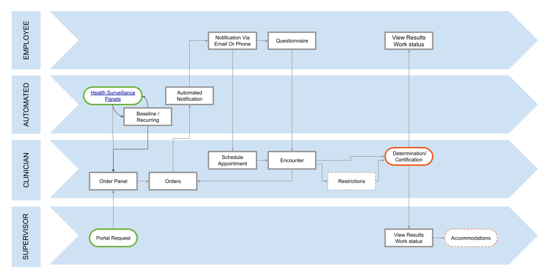
According to the U.S. Department of Health and Human Services, Medical Surveillance is “the systematic assessment of employees exposed or potentially exposed to occupational hazards.” Through the use of regular, ongoing screenings and examinations, reducing and preventing occupational injury and illness is streamlined, allowing for more effective exposure prevention strategies and better recordkeeping. The Enterprise Health system is designed with an emphasis on these exact components, providing easy-to-use, non-invasive processes when addressing medical clearance needs.

375044a308922ef05cd46ed79e6166d5

Was this page helpful?

Let us know how we can improve this documentation.

Published: August 13, 2022